LED drivers: what they are and what they are for
In recent years, LED lighting has become increasingly popular. This is due to the fact that LEDs used in luminaires, also called light emitting diodes (LEDs), are quite bright, economical and durable. With the help of LED elements, interesting and original lighting effects are created that can be used in a wide variety of interiors. However, such lighting devices are very demanding on the parameters of the electrical networks, especially on the amount of current. Therefore, for the normal operation of the lighting, drivers for the LEDs must be included in the circuit. In this article we will try to figure out what LED drivers are, what are their main characteristics, how not to make a mistake when choosing and whether you can make it yourself.
The content of the article
- 1 What is a driver for LED lighting and its need
- 2 Where did you find the driver for LEDs
- 3 How stabilizing devices for LEDs work
- 4 Characteristics of the device to look out for
- 5 Types of stabilizers by device type
- 6 How to choose a driver for LEDs
- 7 Connecting current converters for LEDs: driver circuit for a 220 V LED lamp
- 8 How to Calculate Current Stabilizer for LED Lighting
- 9 Dimmable LED driver - what is it?
- 10 Features of Chinese LED current converters
- 11 Service life of current converters
- 12 LED driver circuit based on RT 4115
- 13 How to make a DIY LED driver
- 14 Where can you buy a driver for LEDs and what is the price
- 15 A few words in conclusion
What is a driver for LED lighting and its need
Since LEDs are current devices, they are accordingly very sensitive to this parameter. For normal operation of lighting, it is required that a stabilized current with a nominal value passes through the LED element. For these purposes, a driver for LED lamps was created.
Some readers, seeing the word driver, will be at a loss, since we are all accustomed to the fact that this term refers to some kind of software that allows you to control programs and devices.Translated from English, driver means: driver, machinist, leash, mast, control program and more than 10 meanings, but all of them are united by one function - control. This is the case with drivers for LED lamps, only they control the current. So, we figured out the term, now let's get to the point.
LED driver is an electronic device, the output of which, after stabilization, generates a constant current of the required magnitude, which ensures the normal operation of LED elements. In this case, it is the current that is stabilized, and not the voltage. Devices that stabilize the output voltage are called power supplies, which are also used to power LED lighting elements.
As we already understood, the main parameter of the driver for LEDs is the output current that the device can provide for a long time when the load is turned on. For normal and stable luminescence of LED elements, it is required that a current flow through the LED, the value of which must coincide with the values specified in the semiconductor data sheet.
Where did you find the driver for LEDs
As a rule, LED drivers are designed to work with a voltage of 10, 12, 24, 220 V and a constant current of 350 mA, 700 mA and 1 A. Current stabilizers for LEDs are mainly produced for certain products, but there are also universal devices, suitable for LED elements from leading manufacturers.
Mainly LED drivers in AC networks are used for:
- street and domestic lighting systems;
- table office lamps;
- LED strips and decorative lighting.
In direct current circuits, stabilizers are needed for the normal operation of side lighting and car headlights, portable lamps, etc.
Current stabilizers are adapted to work with control systems and photocell sensors, and due to their compactness, they can be easily installed in junction boxes. Also, through the drivers, you can easily change the brightness and color of the LED elements, reducing the amount of current through digital control.
How stabilizing devices for LEDs work
The principle of operation of the converter for LED lamps and tapes consists in maintaining a given current value regardless of the output voltage. This is the difference between a power supply and an LED driver.
If you look at the circuit presented above, we will see that the current, thanks to the resistor R1, stabilizes, and the capacitor C1 sets the required frequency. Further, the diode bridge is switched on, as a result of which a stabilized current is supplied to the LEDs.
Characteristics of the device to look out for
When choosing an LED driver for LED luminaires, it is imperative to take into account the main parameters, namely: current, output voltage and power consumed by the connected load.
The output voltage of the current stabilizer depends on the following factors:
- number of LED elements;
- voltage drop across LEDs;
- connection method.
The output current of the device is determined by the power and brightness of LEDs... The load power affects the current consumed by it, depending on the required glow intensity. It is the stabilizer that provides the LEDs with the required current.
The power of an LED luminaire depends directly on:
- the power of each LED element;
- total number of LEDs;
- colors.
The power consumption of the load can be calculated using the following formula:
PH = PLED × N, Where
- PH - total load power;
- PLED - power of an individual LED;
- N - the number of LED elements connected to the load.
The maximum power of the current stabilizer should not be less than PH. For normal operation of the LED driver, it is recommended to provide a power reserve of at least 20 ÷ 30%.
In addition to the power and number of LEDs, the power of the load connected to the driver also depends on the color of the LED elements. The fact is that LEDs of different colors have different voltage drops at the same current value. So, for example, a red CREE XP-E LED has a voltage drop of 1.9 ÷ 2.4 V at a current of 350 mA, and the average power consumption will be about 750 mW. At the same current, the green LED element will have a voltage drop of 3.3 ÷ 3.9 V, and the average power will already be almost 1.25 W. Accordingly, a current stabilizer designed for a power of 10 W can power 12 ÷ 13 red LEDs or 7-8 green LEDs.
Types of stabilizers by device type
Current stabilizers for light-emitting diodes are divided according to the type of device into pulse and linear.
The output of a linear driver is a current generator, which provides smooth stabilization of the output current at an unstable input voltage, without creating high-frequency electromagnetic interference. Such devices have a simple design and low cost, but their low efficiency (up to 80%) narrows the area of their use to low-power LED elements and strips.
Pulse-type devices allow you to create a series of high-frequency current pulses at the output. Such drivers operate on the principle of pulse width modulation (PWM), that is, the average value of the output current is determined by the ratio of the pulse width to their frequency. Such devices are more in demand due to their compactness and higher efficiency, which is about 95%. However, compared to linear PWM drivers, stabilizers have a higher level of electromagnetic interference.
How to choose a driver for LEDs
It should be noted right away that the resistor cannot be a full-fledged replacement for the driver, since it is not able to protect the LEDs from power surges and impulse noise. Also, not the best option would be to use a linear current source due to its low efficiency, which limits the capabilities of the stabilizer.
When choosing an LED driver for LEDs, you should adhere to the following basic recommendations:
- it is best to purchase a current stabilizer simultaneously with the load;
- take into account the voltage drop across the LED;
- high current reduces the efficiency of the LED and leads to overheating;
- take into account the power of the load connected to the driver.
It is also necessary to pay attention to the power of the stabilizer, the operating ranges of the input and output voltage, the rated stabilized current and the degree of moisture and dust protection of the device.
Recommendation! How powerful and high-quality the driver for the LED strip or LED will be, of course, you choose. However, it should be remembered that for the normal operation of the entire lighting system being created, it is best to buy a proprietary converter, especially when it comes to LED floodlights and other powerful lighting devices.
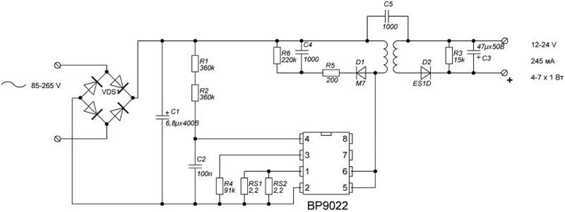
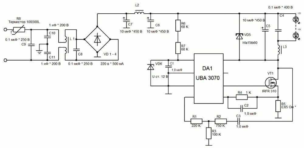
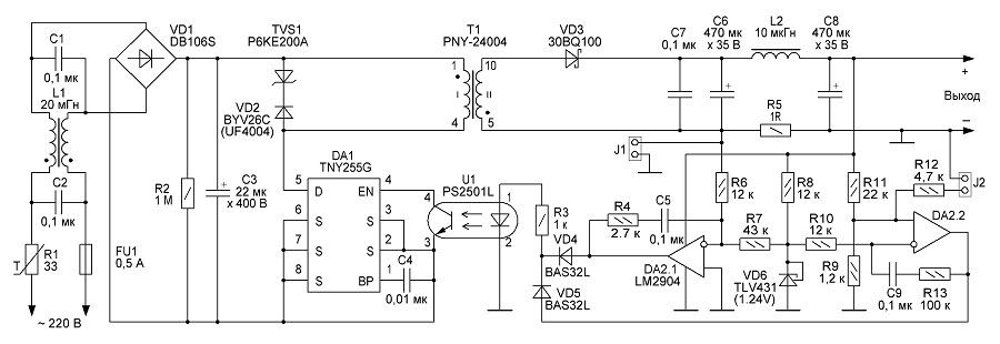
Connecting current converters for LEDs: driver circuit for a 220 V LED lamp
Most manufacturers produce integrated microcircuit (IC) drivers that allow powering from undervoltage. All converters for LED lighting, existing at the moment, are divided into simple ones, created on the basis of 1 ÷ 3 transistors and more complex ones, made using PWM microcircuits.
Above is a microcircuit-based driver diagram, but as we mentioned, there are ways to connect using resistors and transistors. Actually connection options led lighting there are many and it is simply impossible to consider them all in detail in one review. On the Internet, you can find almost any scheme that is suitable specifically for your situation.
How to Calculate Current Stabilizer for LED Lighting
To determine the output voltage of the inverter, the power to current ratio must be calculated. So, for example, with a power of 3 W and a current of 0.3 A, the maximum output voltage will be 10 V.Next, you need to decide on the connection method, parallel or serial, as well as the number of LEDs. The fact is that the rated power and voltage at the output of the driver depend on this. After calculating all these parameters, you can select the appropriate stabilizer.

It is imperative to take into account the load power and choose a stabilizer with a margin of this value
It should be noted that converters designed for a certain number of LED-elements have protection against emergency situations. This type of device is distinguished by incorrect operation when a smaller number of LEDs are connected - flickering is observed or does not work at all.
Dimmable LED driver - what is it?
The latest models of converters for LEDs are adapted to work with semiconductor crystal dimmers - dimmers... The use of these devices makes it possible to more efficiently use electricity and increase the resource of the LED element.

Dimmable drivers will control the brightness of the lamps and make the lighting more comfortable for the eyes
Dimmable converters are of two types. Some are included in the circuit between the stabilizer and the LED lighting elements and work by means of PWM control. Converters of this type are used to work with LED strips, creeping line, etc.
In the second version, the dimmer is installed on the gap between the power supply and the stabilizer, and the principle of operation is both in controlling the parameters of the current passing through the LEDs and using pulse-width modulation.
Features of Chinese LED current converters
The high demand for drivers for LED lighting has led to their mass production in the Asian region, in particular in China. And this country is famous not only for high-quality electronics, but also for the mass production of all kinds of fakes. Chinese-made LED drivers are pulse current converters, as a rule, designed for 350 ÷ 700 mA and in an open-frame design.
The advantages of Chinese current converters are only in the low cost and the presence of galvanic isolation, but there are still more disadvantages and they consist in:
- high level of radio interference;
- unreliability caused by cheap circuit solutions;
- insecurity from network fluctuations and overheating;
- high level of ripple at the output of the stabilizer;
- short service life.
Usually, Chinese-made components are working at the limit of their capabilities, without any stock. Therefore, if you want to create a reliably working lighting system, it is best to buy a converter for LEDs from a well-known trusted manufacturer.
Service life of current converters
Like any electronic device, a driver for an LED current source has a certain lifespan, which depends on the following factors:
- voltage stability in the network;
- temperature drops;
- load;
- humidity level.
Well-known manufacturers give a guarantee on their products for an average of 30,000 operating hours. The cheapest, simplest stabilizers are designed to operate for 20,000 hours, average quality - 20,000 hours, and Japanese ones - up to 70,000 hours.
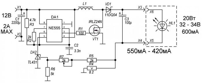
LED driver circuit based on RT 4115
Due to the appearance of a large number of LED elements with a power of 1 ÷ 3 W and a low price, most people prefer to make home and automobile lighting on their basis. However, this requires a driver that will stabilize the current to the rated value.
It is recommended to use tantalum capacitors for correct operation of the converter. If you do not install a capacitor for power, then an integrated microcircuit (IC) will simply fail when the device is connected to the network. Above is a diagram of the driver for the LED on the PT4115 IC.
How to make a DIY LED driver
With the help of ready-made microcircuits, even a novice radio amateur is able to assemble a converter for LEDs of various powers. This requires the ability to read electrical circuits and experience with a soldering iron.
You can assemble a current stabilizer for 3-watt stabilizers using a microcircuit from the Chinese manufacturer PowTech - PT4115. This IC can be used for LED elements with a power of more than 1 W and consists of control units with a rather powerful transistor at the output. The transducer based on PT4115 has high efficiency and minimal components.
As you can see, if you have experience, knowledge and desire, you can assemble an LED driver in almost any scheme. Now let's look at the step-by-step instructions for creating the simplest current converter for 3 LED-elements with a power of 1 W, from a charger for a mobile phone. By the way, this will help you better understand the operation of the device and later move on to more complex circuits designed for a larger number of LEDs and tape.
LED Driver Assembly Instructions
As you can see, making the simplest LED driver is very simple. Of course, experienced radio amateurs may not be interested in this scheme, but for a beginner, it is perfect for practice.
Where can you buy a driver for LEDs and what is the price
You can buy a converter for LEDs in specialized stores for radio amateurs, in stores or on the Internet. The latter option is now the most popular, since prices in online stores are usually lower and the range of goods is larger.
As you can see, at the prices given in the table, you can independently create an LED driver for LED lamps maybe either a "notorious" radio amateur, or someone who prefers to do everything with his own hands. By the way, hand-made things bring more pleasure than those purchased in the store. In general, this is a matter of taste, time, desire and finance.
A few words in conclusion
So we figured out what a driver for an LED is, where it is used, how it works and even how you can do it yourself. I would like to hope that the information that you learned today after reading our article gave you new knowledge, was interesting and, most importantly, useful. If you have any questions or you can suggest something of your own, then be sure to write to us, and we will figure it out together and answer your questions.



















































